家电维修班,手机维修班,电脑维修班,电工班,焊工班,液晶电视维修班,电动工具维修班、电动车摩托车维修班、网络营销培训、网站设计培训、淘宝培训---全国招生 家电维修班,手机维修班,电脑维修班,电工班,焊工班,液晶电视维修班,电动工具维修班、电动车摩托车维修班、网络营销培训、网站设计培训、淘宝培训---全国招生

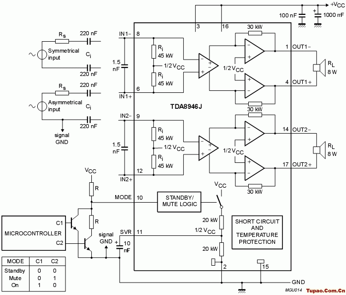
用集成电路TDA8946J制作的BTL型2x15W功放原理图

  TDA8946J 是一个双通道音频功率放大器,内含两个BTL放大电路.在供电电压为18V负载为8欧时,可以输出2 X 15W的有效功率.
  TDA8946J封装形式是ZIP双列直插,供电范围:6~25V。THD总泛音失真率0.03~0.1
各引脚功能如下:
1 输出终端1负 
2 接地 
3 供电电压VCC1 
4 输出终端1正 
5 空 
6 信号输入1正
7 空 
8 信号输入1负
9 信号输入2负 
10静噪控制(备用) 
11纹波抑制(外接10nF电容对地) 
12信号输入2正
13空
14输出终端2负
15接地
16供电电压VCC2
17输出终端2正

2013-6-17 10:20:23统计:[
点击这里给我发消息
点击这里给我发消息
点击这里给我发消息
阳光电子学校
阳光-中国电器维修教育品牌倡导者
点击这里给我发消息 点击这里给我发消息 点击这里给我发消息
电工培训学校 电动车维修学校 摩托车维修学校 摩托车维修培训 手机维修培训 家电维修培训 电脑维修培训 电动工具维修培训 液晶电视维修培训 安防监控培训 空调维修培训 网络营销培训 网站设计培训 淘宝网店培训 电器维修培训 家电维修学校 电工培训 焊工培训 电工学校
中山市,固原市,银川市,玉树,海东,陇南市,酒泉市,张掖市,天水市,金昌市,兰州市,榆林市,延安市,渭南市,铜川市,阿里,山南,拉萨市,怒江,文山州,楚雄州,普洱市,昭通市,玉溪市,昆明市,毕节,铜仁,遵义市,贵阳市,甘孜州,资阳市,达州市,宜宾市,南充市,遂宁市,绵阳市,泸州市,自贡市,三亚市,崇左市,河池市,玉林市,钦州市,梧州市,柳州市,梅州市,肇庆市,湛江市,佛山市,珠海市,韶关市,湘西州,怀化市,郴州市,张家界市,邵阳市,株洲市,仙桃市,随州市,荆州市,荆门市,襄樊市,黄石市,驻马店市,信阳市,南阳市,漯河市,中卫市,石嘴山市,海西,海南藏州,黄南州,海北,甘南,庆阳市,平凉市,武威市,白银市,嘉峪关市,安康市,汉中市,咸阳市,宝鸡市,林芝,日喀则,昌都,迪庆,德宏,大理,西双版纳,红河州,临沧市,丽江市,保山市,曲靖市,黔东州,黔西州,安顺市,六盘水市,凉山州,阿坝州,雅安市,广安市,眉山市,内江市,广元市,德阳市,攀枝花市,成都市,海口市,来宾市,百色市,贵港市,北海市,桂林市,南宁市,云浮市,揭阳市,潮州市,清远市,阳江市,汕尾市,惠州市,茂名市,江门市,汕头市,深圳市,广州市,娄底市,永州市,益阳市,岳阳市,湘潭市,长沙市,恩施州,黄冈市,孝感市,鄂州市,十堰市,武汉市,周口市,商丘市,三门峡市,许昌市,焦作市,安阳市,鹤壁市,平顶山市,开封市,郑州市,聊城市,滨州市,德州市,莱芜市,日照市,泰安市,烟台市,潍坊市,东营市,淄博市,上饶市,济南市,抚州市,宜春市,赣州市,新余市,九江市,景德镇市,宁德市,南平市,泉州市,莆田市,厦门市,宣城市,亳州市,六安市,宿州市,黄山市,滁州市,安庆市,淮北市,马鞍山市,蚌埠市,芜湖市,合肥市,丽水市,舟山市,衢州市,金华市,湖州市,嘉兴市,宁波市,宿迁市,镇江市,盐城市,连云港市,苏州市,徐州市,南京市,绥化市,牡丹江市,佳木斯市,大庆市,鹤岗市,哈尔滨市,白城市,白山市,辽源市,吉林市,葫芦岛市,铁岭市,盘锦市,阜新市,锦州市,本溪市,鞍山市,沈阳市,锡林郭勒盟,通辽市,乌海市,吕梁市,忻州市,晋中市,晋城市,阳泉市,太原市,廊坊市,承德市,保定市,邯郸市,唐山市,宁夏,甘肃省,西藏,贵州省,重庆市,广西,湖南省,河南省,江西省,安徽省,江苏省,黑龙江省,辽宁省,山西省,天津市,四平市,内蒙古,吴忠市,果洛,西宁市,定西市,商洛市,西安市,那曲,黔南州,巴中市,乐山市,贺州市,防城港市,东莞市,河源市,常德市,衡阳市,咸宁市,宜昌市,濮阳市,新乡市,洛阳市,菏泽市,临沂市,威海市,济宁市,枣庄市,青岛市,吉安市,鹰潭市,萍乡市,南昌市,龙岩市,漳州市,三明市,福州市,池州市,巢湖市,阜阳市,铜陵市,淮南市,台州市,绍兴市,温州市,杭州市,泰州市,扬州市,淮安市,南通市,常州市,无锡市,大兴安岭,黑河市,七台河市,伊春市,双鸭山市,鸡西市,齐齐哈尔市,延边,松原市,通化市,长春市,朝阳市,辽阳市,营口市,丹东市,抚顺市,大连市,阿拉善盟,兴安盟,乌兰察布市,巴彦淖尔市,呼伦贝尔市,鄂尔多斯市,赤峰市,**头市,呼和浩特市,临汾市,运城市,朔州市,长治市,大同市,衡水市,沧州市,张家口市,邢台市,秦皇岛市,石家庄市,青海省,陕西省,云南省,四川省,海南省,广东省,湖北省,山东省,福建省,浙江省,上海市,吉林省,河北省,北京市